当前位置:肿瘤瞭望>资讯>访谈>正文

赵海涛教授:检测cfDNA拷贝数变异可预测免疫联合治疗用于肝胆恶性肿瘤的获益

作者:肿瘤瞭望   日期:2021/5/24 10:51:42  浏览量:13658

肿瘤瞭望版权所有,谢绝任何形式转载,侵犯版权者必予法律追究。

肝胆恶性肿瘤(含肝细胞癌、胆管细胞癌及胆囊癌)既往治疗难度大、患者预后差,PD-1/L1抑制剂等免疫检查点抑制剂被寄予厚望,尤以IMbrave150为代表的免疫联合方案为患者带来了显著的生存获益。但在目前临床实践中尚缺乏预测疗效的手段。近期,北京协和医院赵海涛教授团队发表最新研究,指出检测细胞游离DNA(cfDNA)的肿瘤相关拷贝数变异(CNVs)水平,或可预测免疫治疗效果,研究论文于Journal for ImmunoTherapy of Cancer(IF=10.25)发表,现整理如下。


这是单中心、回顾性大样本研究,结果显示,对于接受基于免疫药物治疗的肝胆肿瘤患者,较低的CNVs水平与较长的中位无进展生存期(PFS)及总生存期(OS)显著相关,而在未接受免疫治疗的患者中CNVs水平与PFS、OS无相关性,因此检测CNVs可提前识别有望从免疫治疗中长期获益的患者人群。


本研究共从北京协和医院开展的两项临床研究中筛选出187例符合下列条件的肝胆肿瘤患者:①经病理学检查确诊肝胆肿瘤,或影像学检查确诊肝细胞癌;②体力活动状态评分(ECOG PS)0~2分;③预期寿命至少为3个月。研究纳入了三个队列,43例接受PD-1抑制剂+仑伐替尼联合治疗的患者为队列1,作为建立检测血浆cfDNA中DNVs水平预测模型的建模队列;108例接受基于PD-1抑制剂免疫治疗的患者为队列2;36例未接受免疫治疗的患者为队列3,后两个队列作为预测模型的验证队列。


根据对患者血样进行的二代测序(NGS)结果,评价患者的cfDNA和血细胞基因突变特征,如突变频率较高的基因、肿瘤突变负荷(TMB)、基因组拷贝数不稳定性(CNI)等,以30例患者数据作为探索集(Discovery Set)、13例数据作为验证集(Validation Set),患者接受治疗前的基因突变情况如图1所示。


图1.患者治疗前的基因突变热区图
(引自发表文献)


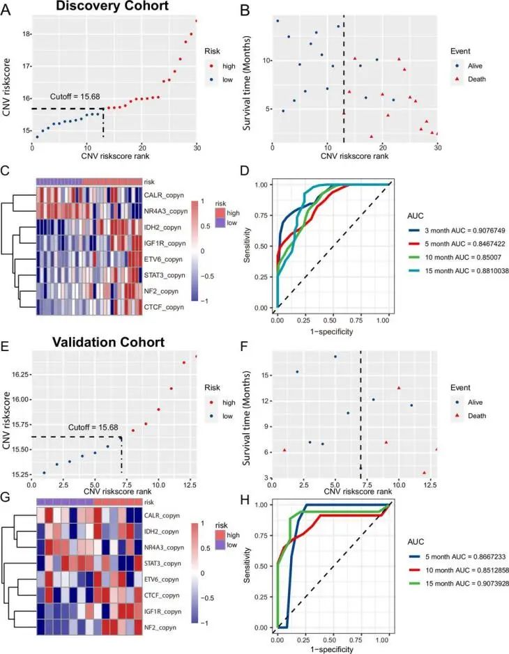
基于探索集30例患者血浆cfDNA中CNVs水平,研究团队通过LASSO降维的方式选取8个基因(CALR、NR4A3、IDH2、IGF1R、ETV6、STAT3、NF2和CTCF)建立基于CNVs的风险评分,以风险评分15.68作为免疫联合治疗后低风险与高风险的Cut-off值,验证集13例患者中,高于该Cut-off值患者的中位OS为10.37个月,低于该值患者的中位OS尚未达到(P=0.11),风险评分在不同时间点对建模队列患者生存时间预测的曲线下面积(AUC)为0.847~0.908(见图2);全部43例患者(探索集+验证集)中,CNV风险评分低患者的中位PFS为6.17个月,中位OS未达到,均显著优于风险评分高的患者(中位PFS为2.60个月,中位OS为6.5个月)。


图2.风险评分模型的建立及初步验证
(引自发表文献)


在验证队列2(患者接受基于免疫检查点抑制剂联合治疗队列)中,CNV风险评分低患者的中位PFS为6.2个月,显著优于评分高患者的3.03个月(HR=0.61,P=0.021);两组患者中位OS分别为20.90个月和9.80个月(HR=0.50,P=0.015),均提示CNV风险评分低患者预后相对较好(见图3);而在验证队列3(未接受免疫治疗)中,CNV风险评分与患者PFS、OS无显著相关性。结合重要的临床参数进行Cox多因素回归分析后仍提示CNV风险评分是患者OS的独立预测因子。


图3.CNV风险评分在不同队列中与患者PFS和OS的相关性
(引自发表文献)


对患者治疗后应答情况进行的分析显示,在建模队列1中CNV风险评分低的患者,有53%可达到持久临床获益,显著高于风险评分高患者的12%(P=0.004),CNV风险评分低患者的疾病控制率(DCR,即PR+SD)为74%,高于风险评分高患者的48%(P=0.093);验证队列2中存在相似的应答状况差异,风险评分低患者有64%可达到DCB,显著高于风险评分高患者的37%(P=0.005),两组DCR分别为85%和63%(P=0.011),详细风险评分与患者疗效应答的情况见图4。


图4.患者治疗应答与CNV风险评分的关系
(引自发表文献)


CNV风险评分较高患者的肿瘤,还呈现TMB、CNI水平较高,肿瘤直径大的特点,提示恶性程度相对较高,解释了患者相对较差的预后。


综上所述,研究团队指出检测血浆cfDNA中CNV的风险评分,可作为预测肝胆肿瘤免疫治疗效果,指导个体化免疫联合治疗的生物标志物。


参考文献:Yang X, Hu Y, Yang K, et al. Cell-free DNA copy number variations predict efficacy of immune checkpoint inhibitor-based therapy in hepatobiliary cancer[J]. Journal for ImmunoTherapy of Cancer, 2021, 9(5): e001942.

本内容仅供医学专业人士参考


肝癌

分享到: 更多