当前位置:肿瘤瞭望>资讯>快讯>正文

赵宏教授团队在Molecular Cancer发表最新成果,揭示结直肠神经内分泌肿瘤肝转移的肿瘤微环境异质性

作者:肿瘤瞭望   日期:2025/2/5 10:20:26  浏览量:7788

肿瘤瞭望版权所有,谢绝任何形式转载,侵犯版权者必予法律追究。

近日,Molecular Cancer杂志(中科院1区,即时IF=32)在线发表了中国医学科学院肿瘤医院赵宏教授团队的研究成果(论文题目:Comprehensive single-cell atlas of colorectal neuroendocrine tumors with liver metastases:unraveling tumor microenvironment heterogeneity between primary lesions and metastases)[1]。中国医学科学院肿瘤医院赵宏教授、黄振教授、毕新宇教授、王小兵教授和阎涛教授为本次发表论文的共同通讯作者;邓弈樵博士、陈启晨医生和郭成尧博士为共同第一作者。

编者按:近日,Molecular Cancer杂志(中科院1区,即时IF=32)在线发表了中国医学科学院肿瘤医院赵宏教授团队的研究成果(论文题目:Comprehensive single-cell atlas of colorectal neuroendocrine tumors with liver metastases:unraveling tumor microenvironment heterogeneity between primary lesions and metastases)[1]中国医学科学院肿瘤医院赵宏教授、黄振教授、毕新宇教授、王小兵教授和阎涛教授为本次发表论文的共同通讯作者;邓弈樵博士、陈启晨医生和郭成尧博士为共同第一作者。
 
该研究通过结合单细胞转录组与空间转录组测序,首次揭示了结直肠神经内分泌肿瘤肝转移(CRNELM)患者原发灶与肝转移灶的细胞和分子差异,识别了可能驱动肿瘤微环境差异并支持转移性肿瘤生长的不同细胞亚群及受体-配体相互作用。这些研究结果为CRNELM的潜在治疗靶点提供了重要线索,并为CRNELM患者的临床管理策略提供了新的思路。
 
 
结直肠神经内分泌肿瘤
原发肿瘤和肝转移“大不同”
 
神经内分泌肿瘤(NETs)是一种起源于神经内分泌系统的特化分泌细胞的肿瘤,其临床表现多样化,肿瘤异质性较高。近年来,由于诊断技术和对疾病认知的提高,NETs的发病率呈明显上升趋势。需要进一步研究其发病机制和临床特征,为改进临床诊疗提供基础和依据。
 
NETs最常发生于胃肠道,尤其是结直肠,结直肠神经内分泌肿瘤(CRNET)是其中的重要类型。然而,许多CRNET患者在确诊时已出现远处转移,且肝脏是最常见的转移部位。超过一半的CRNET患者在初诊时存在肝转移,且随着时间推移,肝转移的发生率还会进一步增加。结直肠神经内分泌肿瘤肝转移(CRNELM)的预后远差于局限性CRNET,其未经治疗的5年生存率仅为13%到54%,而局限性CRNET的5年生存率可达75%到80%[2-3]。这种显著的预后差异凸显了对CRNELM进行深入研究的紧迫性。
 
肿瘤微环境(TME)是影响肿瘤生物学行为、治疗反应和预后的重要因素,其在不同肿瘤之间以及同一肿瘤内部均表现出显著的异质性。然而,传统的治疗方法主要针对肿瘤细胞本身,而忽视了TME的作用。近年来,单细胞RNA测序技术的发展为深入解析TME的细胞组成和分子特征提供了新的手段。尽管已有研究关注胰腺神经内分泌肿瘤(pNETs)和肺类癌的TME,但关于CRNELM的TME研究仍相对有限。对CRNELM独特TME的理解不足,是当前管理该疾病的重大障碍。
 
因此,本研究旨在通过单细胞技术探索CRNELM原发肿瘤与肝转移之间的TME异质性,构建CRNELM患者的单细胞图谱,以期为改善CRNELM的预后提供新的视角和研究方向。
 
△该研究流程图
 
单细胞技术探索CRNELM
肝转移和原发肿瘤的TME异质性
 
免疫检查点抑制剂(ICIs)已被应用于众多实体瘤的全身治疗[4-5],但在NETs中的疗效并不理想[6-7]。NETs作为一种“免疫冷肿瘤”,对PD-1(程序性细胞死亡蛋白1)或PD-L1(程序性细胞死亡蛋白-配体1)免疫治疗的临床有效率甚至不足10%[7]。因此,需要探索增加NETs免疫治疗反应的策略。
 
近年来,应激样(Stress-like)表型免疫细胞引起了广泛关注,因其可能在免疫治疗效果中发挥重要作用,成为潜在的研究热点。应激样表型免疫细胞可能是一种广泛存在的生物学现象,而不仅仅局限于特定肿瘤类型。既往研究已探讨了应激样表型与免疫治疗反应与多个瘤种患者预后之间的关系,但缺乏在CRNELM中的应激样表型免疫细胞的研究。
 
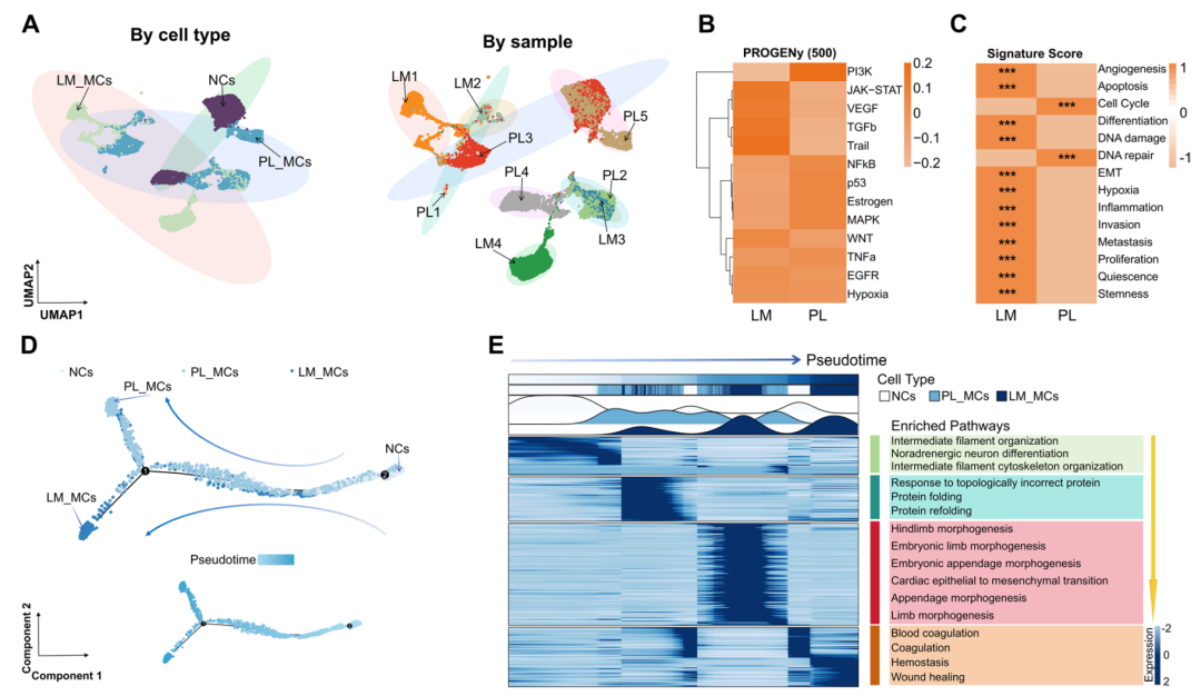
本研究通过对9例CRNELM患者的原发灶(n=5)和肝转移灶(n=4)进行单细胞转录组分析,发现肝转移灶(LM)中的肿瘤微环境中,CD8+T细胞、NK/NKT细胞、CD4+T细胞、B细胞均表现出更为显著的应激样表型[6-8]。随着应激评分的增加,这些免疫细胞均显示出抑制评分显著升高,同时,CD8+T细胞、NK细胞和NKT细胞的细胞毒性评分也随之下降。这提示转移性神经内分泌肿瘤存在免疫耐药的潜在机制。相反,原发肿瘤中的免疫细胞则未见此类特征,而且原发肿瘤的肿瘤微环境以IgG阳性浆细胞的增加为特征,提示原发肿瘤中存在增强的体液免疫反应。肝转移中应激样表型免疫细胞的普遍存在可能是CRNELM对免疫治疗反应不佳的关键因素。
 
△CRNELM患者原发肿瘤(PL)和肝转移肿瘤(LM)之间上皮细胞特征
 
该研究还显示,原发肿瘤中的巨噬细胞(PL_MCs)和肝转移肿瘤中的巨噬细胞(LM_MCs)表现出肿瘤相关信号通路的不同激活。值得注意的是,COLEC11+基质癌症相关成纤维细胞(COLEC11_mCAFs)与LM_MCs显著相关,通过空间转录组数据、公共数据库队列及多重免疫组化/荧光分析,观察到这些细胞在肝转移灶中的显著积累。细胞信号通路分析揭示了COLEC11_mCAFs和LM_MCs之间潜在的可靶向受体-配体相互作用。COLEC11_mCAFs表现出与细胞外基质(ECM)相关基因的上调表达,如LUM、COL1A1和COL1A2,提示其功能可能与ECM重塑有关。值得注意的是,COLEC11_mCAFs在肝转移灶中与肿瘤细胞呈现共存模式,并在空间上表现出最强的相关性,提示这些成纤维细胞可能促进肿瘤细胞在转移环境中的生长和增殖。此外,高丰度COLEC11_mCAFs的患者队列,表现出更差的总生存期,表明靶向这一类肿瘤相关成纤维细胞,可能成为CRNELM患者的潜在治疗策略。
 
△COLEC11_mCAFs高或低比例患者的总生存K-M曲线
 
总之,该研究首次从单细胞角度揭示了CRNELM患者原发肿瘤和肝转移肿瘤之间的细胞和分子特征差异;确定了特定的细胞亚群及相关的受体-配体相互作用,这些可能有助于解释CRNELM肿瘤微环境的差异,为CRNELM患者的潜在治疗靶点和管理策略改进提供依据。
 
参考文献:
 
[1]Deng Y,Chen Q,Guo C,et al.Comprehensive single-cell atlas of colorectal neuroendocrine tumors with liver metastases:unraveling tumor microenvironment heterogeneity between primary lesions and metastases.Mol Cancer.2025;24(1):28.Published 2025 Jan 21.doi:10.1186/s12943-025-02231-y
 
[2]Jagannath P,Chhabra D,Shrikhande S,et al.Surgical treatment of liver metastases in neuroendocrine neoplasms.Int J Hepatol.2012;2012:782672.
 
[3]Touzios JG,Kiely JM,Pitt SC,et al.Neuroendocrine hepatic metastases:does aggressive management improve survival?Ann Surg.2005 May;241(5):776–83;discussion 783–5
 
[4]Antonia SJ,López-Martin JA,Bendell J,et al.Nivolumab alone and nivolumab plus ipilimumab in recurrent small-cell lung cancer(CheckMate 032):a multicentre,open-label,phase 1/2 trial.Lancet Oncol.2016 Jul;17(7):883-895.
 
[5]Nghiem PT,Bhatia S,Lipson EJ,et al.PD-1 Blockade with Pembrolizumab in Advanced Merkel-Cell Carcinoma.N Engl J Med.2016 Jun 30;374(26):2542-52.
 
[6]Albertelli M,Dotto A,Nista F,et al."Present and future of immunotherapy in Neuroendocrine Tumors".Rev Endocr Metab Disord.2021 Sep;22(3):615-636.
 
[7]Lu M,Zhang P,Zhang Y,et al.Efficacy,Safety,and Biomarkers of Toripalimab in Patients with Recurrent or Metastatic Neuroendocrine Neoplasms:A Multiple-Center Phase Ib Trial.Clin Cancer Res.2020 May 15;26(10):2337-2345.
 
[8]Chu Y,Dai E,Li Y,et al.Pancancer T-cell atlas links a cellular stress response state to immunotherapy resistance.Nat Med.2023 Jun;29(6):1550-1562.
 
[9]Tang F,Li J,Qi L,et al.A pan-cancer single-cell panorama of human natural killer cells.Cell.2023 Sep 14;186(19):4235-4251.e20.
 
[10]Yang Y,Chen X,Pan J,et al.Pan-cancer single-cell dissection reveals phenotypically distinct B cell subtypes.Cell.2024 Aug 22;187(17):4790-4811.e22.

本内容仅供医学专业人士参考


结直肠神经内分泌肿瘤

分享到: 更多