当前位置:肿瘤瞭望>资讯>正文

瞭望东方丨复旦肿瘤叶定伟团队携手复旦大学丁琛团队、上海交通大学赵健元团队在Mit家族易位肾癌蛋白质组领域取得突破

作者:肿瘤瞭望   日期:2022/12/21 18:15:24  浏览量:12154

肿瘤瞭望版权所有,谢绝任何形式转载,侵犯版权者必予法律追究。

Mit家族易位肾细胞癌(tRCC)是一种较为少见但更侵袭性更强的肾癌亚型,其基因特征是转录因子E3(TFE3)或EB(TFEB)(分别位于染色体位点Xp11.2和6p21)基因与不同融合伙伴进行染色体易位。

Mit家族易位肾细胞癌(tRCC)是一种较为少见但更侵袭性更强的肾癌亚型,其基因特征是转录因子E3(TFE3)或EB(TFEB)(分别位于染色体位点Xp11.2和6p21)基因与不同融合伙伴进行染色体易位。tRCC多发生于儿童和青少年,成人患者相对少见但恶性程度更高。文献报道的TFE3基因融合伴侣包括ASPSCR1(ASPL)、PRCC、SFPQ(PSF)、NONO等,其中ASPSCR1和PRCC为最常见的TFE3融合伴侣。报道的TFEB融合伙伴包括MALAT1、CLTC、ACTB、KHDRBS2等。
 
由于tRCC相对罕见,相关研究较少而且多为小样本研究,对其分子特征仍知之甚少,临床上缺乏标准治疗方案。研究tRCC患者临床病理及分子特征是实现精准治疗、提高患者治疗疗效的关键。此外,以往研究多专注于tRCC基因改变,并不能满足tRCC临床和基础研究中的迫切需求。
 
为了解决上述瓶颈问题,复旦大学肿瘤医院泌尿外科叶定伟教授团队和复旦大学表型研究院丁琛教授团队、上海交通大学医学院附属新华医院赵健元教授团队联合对86例中国人群MiT家族易位肾细胞癌进行蛋白质基因组学测序分析,并结合患者临床病理特征和生存数据进行分析(图1A)。相关研究成果以“MiT家族易位肾细胞癌的蛋白质基因组学表征(Proteogenomic characterization of MiT family translocation renal cell carcinoma)”为题,于北京时间2022年12月5日在线发表于最新一期《自然·通讯》(Nature Communications)杂志上。
 
 
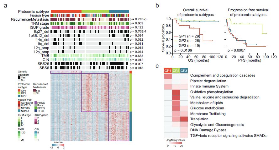
本研究共鉴定了15种TFE3融合伴侣,包括ASPSCR1、SFPQ、NONO、PRCC、MED15、LUC7L3、PTPN12、ZNF627、EWSR1、PARP14、KHSRP、MATR3、RBM10、U2AF2和VCP等基因发生融合;鉴定了4种TFEB融合伴侣,包括CLTC、ACTB、NEAT1和EIF4A2,其中PTPN12-TFE3、ZNF627-TFE3、U2AF2-TFE3和EIF4A2-TFEB融合类型为本研究首次报道。(图1B)。与透明细胞肾癌基因突变谱不同的是,tRCC队列中突变频率相对较高基因是BCDIN3D、NDRG1和ZNF668(图1C)。根据蛋白组表达谱将患者分为三种蛋白亚型(GP1-3),其中GP1免疫浸润型主要富集补体和凝血级联固有免疫通路,该组患者OS和PFS均最差,提示需要更加积极的临床治疗,临床可选择免疫治疗;GP2代谢维持型,主要富集氧化磷酸化、氨基酸、脂肪酸和糖代谢通路,该组患者OS和PFS均最好,临床可以选择TKI靶向治疗;GP3过渡型,主要富集翻译和DNA损伤等通路,该组患者容易出现疾病进展,但OS相对较长,临床可考虑TKI+mTOR联合治疗(图1D)。
 
本研究描绘了中国人群MiT家族易位肾细胞癌的多组学表达谱,发现了两种全新的融合伙伴以及一例具有两种融合类型的tRCC,根据蛋白质基因组特征进行分子分型,为MiT家族易位肾细胞癌的精准治疗提供理论依据。此外,本研究揭示了tRCC蛋白质组表达对临床预后和分子特征的影响,为tRCC发生和发展的生物学机制提供了创新的理论基础。
 
图1.MiT家族易位肾细胞癌多组学图谱
A.多组学分析示意图;B.TFE3融合伴侣基因及其染色体位点;C.tRCC基因突变谱;D.蛋白质组分型及预后
 
▌原文链接:https://pubmed.ncbi.nlm.nih.gov/36470859/
 
复旦大学附属肿瘤医院肾癌肿瘤亚专科团队
 
复旦大学附属肿瘤医院泌尿外科创建于2002年,在创始人兼学科带头人叶定伟教授的带领下,目前已成为国内规模最大、影响力最强、辐射面最广的泌尿男生殖系肿瘤诊治和研究中心,是教育部平台肿瘤学重点建设发展学科,中国抗癌协会泌尿男生殖系统肿瘤专业委员会主任委员单位,中国临床肿瘤学会前列腺癌专家委员会主任委员单位,上海市泌尿肿瘤研究所和复旦大学前列腺肿瘤研究所挂靠和所长单位,国家卫健委全国县域医疗服务能力提升项目前列腺癌工作牵头单位,中国肿瘤医院泌尿肿瘤协作组(UCOG)牵头单位。团队愿景是以规范手术为基础,以MDT为特色,临床和科研共强,国际化水平高,国际领先的泌尿肿瘤诊治、预防、康复和研究中心,得到国际同行的广泛关注和认可。由叶定伟教授领衔的肾脏肿瘤团队包括正教授5名,副教授7名,每年肾癌手术病例数900余例,位列申康数据市级医院前茅,早期肾癌术后的5年生存率达到93%,整体肾癌患者平均3年生存率达82.3%,5年生存率77.1%,疗效与欧美顶尖癌症中心旗鼓相当(美国克利夫兰医学中心同期5年生存率为74%),实现肾癌诊疗数量与质量双重“飞跃”。
 
复旦肿瘤泌尿肿瘤团队牵头制定《泌尿男生殖系统肿瘤多学科团队综合诊治组织与实施规范中国专家共识》、《中国晚期肾癌靶向治疗不良反应管理专家共识》,参与NCCN肾癌亚太共识的制定。近10年团队在Nature communications、Cancer Research、Clinical Cancer Research、Journal for ImmunoTherapy of Cancer、Clinical and Translational Medicine、Cancer Letters等权威期刊共发表肾癌领域SCI论文共计115篇,累计影响因子600余分,国内核心期刊论文50余篇;获得肾癌科研基金近3000万元;获批国家专利局实用新型专利、发明专利等10余项;牵头肾癌多中心临床研究10余项,多项临床试验入组人数全球第一,并且是国内泌尿外科唯一成功通过美国FDA稽查的临床研究中心。
 
作者简介
叶定伟主任医师教授
复旦大学附属肿瘤医院副院长、泌尿肿瘤MDT首席专家
上海市泌尿肿瘤研究所所长
复旦大学前列腺肿瘤研究所所长
中国抗癌协会泌尿男生殖系肿瘤专委会(CACA-GU)前任主任委员
中国临床肿瘤学会(CSCO)前列腺癌专家委员会主任委员
中华医学会泌尿外科学分会(CUA)肿瘤学组副组长
中国临床肿瘤学会(CSCO)尿路上皮癌专家委员会副主任委员
中国临床肿瘤学会(CSCO)肾癌专家委员会副主任委员
中国临床肿瘤学会(CSCO)免疫治疗专家委员会副主任委员
中国肿瘤医院泌尿肿瘤协作组(UCOG)主任委员
中国抗癌协会常务理事、中国临床肿瘤学会常务理事
中国抗癌协会泌尿男生殖系肿瘤专委会(CACA-GU)前列腺癌学组组长
NCCN肾癌诊治指南中国版编写组副组长
NCCN前列腺癌、肾癌、膀胱癌亚洲诊治共识专家委员会委员
晚期前列腺癌亚太共识专家委员会委员
上海市医师协会泌尿外科医师分会副会长
前上海市抗癌协会理事长,国科金二审专家
亚太前列腺学会(APPS)候任主席
亚太冷冻外科学会副会长等
 
张海梁教授
主任医师、博士生导师
复旦大学附属肿瘤医院泌尿外科行政副主任
复旦大学克卿书院导师
中国抗癌协会泌尿肿瘤微创学组副组长
上海抗癌协会泌尿肿瘤专委会副主任委员
上海抗癌协会理事
CSCO肾癌专委会委员
中国抗癌协会遗传肿瘤协作组委员
中国医疗保健国际交流促进会委员
Journal of Clinical Oncology中文版泌尿分册编委
国内外权威学术期刊发表论文140余篇,其中SCI论著117篇,IF总计超400分,研究陈国被引用800余次。
 
瞿元元
医学博士
复旦大学附属肿瘤医院泌尿外科主治医师、副研究员、硕士研究生导师;
从事肾癌、前列腺癌、膀胱癌等泌尿及男性生殖系统肿瘤的临床诊治及转化研究,尤其擅长肾脏肿瘤和肾上腺肿瘤的手术和综合治疗;
以第一作者或通讯作者(含共同)在Nature Communications,Journal for ImmunoTherapy of Cancer,Cancer Research,Clinical Cancer Research,Cell Reports等国际顶尖期刊发表SCI论文56篇,总影响因子393.13,其中IF>10论文9篇;
主持国家自然科学基金青年项目和面上项目各1项、省部级人才项目2项。

本内容仅供医学专业人士参考


肾癌

分享到: 更多